By using this site, you agree to the Privacy Policy and Terms of Use.
Accept
World of SoftwareWorld of SoftwareWorld of Software
  • News
  • Software
  • Mobile
  • Computing
  • Gaming
  • Videos
  • More
    • Gadget
    • Web Stories
    • Trending
    • Press Release
Search
  • Privacy
  • Terms
  • Advertise
  • Contact
Copyright © All Rights Reserved. World of Software.
Reading: How to Use EKS Pod Identity to Isolate Tenant Data in S3 With a Shared IAM Role | HackerNoon
Share
Sign In
Notification Show More
Font ResizerAa
World of SoftwareWorld of Software
Font ResizerAa
  • Software
  • Mobile
  • Computing
  • Gadget
  • Gaming
  • Videos
Search
  • News
  • Software
  • Mobile
  • Computing
  • Gaming
  • Videos
  • More
    • Gadget
    • Web Stories
    • Trending
    • Press Release
Have an existing account? Sign In
Follow US
  • Privacy
  • Terms
  • Advertise
  • Contact
Copyright © All Rights Reserved. World of Software.
World of Software > Computing > How to Use EKS Pod Identity to Isolate Tenant Data in S3 With a Shared IAM Role | HackerNoon
Computing

How to Use EKS Pod Identity to Isolate Tenant Data in S3 With a Shared IAM Role | HackerNoon

News Room
Last updated: 2026/01/18 at 7:03 AM
News Room Published 18 January 2026
Share
How to Use EKS Pod Identity to Isolate Tenant Data in S3 With a Shared IAM Role | HackerNoon
SHARE

The Challenge: IAM Role Proliferation in Multi-Tenant Architectures

When building multi-tenant Kubernetes applications that require AWS resource access, teams traditionally face a difficult choice: either create separate IAM roles for each tenant (leading to IAM role sprawl) or implement complex application-level access controls. With AWS’s default limit of 1,000 IAM roles per account, this becomes a critical scalability bottleneck for platforms serving hundreds or thousands of tenants.

Consider a typical multi-tenant SaaS platform running on Amazon EKS where each tenant needs isolated access to S3 storage. Using the traditional IRSA (IAM Roles for Service Accounts) approach, you would need:

  • One IAM role per tenant for S3 access
  • Separate service accounts for each tenant
  • Individual IRSA annotations on each service account
  • Complex role management as tenants are added or removed

For a platform with 500 tenants, this means managing 500+ IAM roles just for S3 access alone—consuming half of your account’s IAM role quota before considering any other AWS services or infrastructure needs.

The Solution: EKS Pod Identity with Shared IAM Roles

EKS Pod Identity, introduced in late 2023, fundamentally changes this equation. Instead of requiring one IAM role per tenant, you can use a single shared IAM role for all tenants while maintaining strict security isolation through namespace-based access controls.

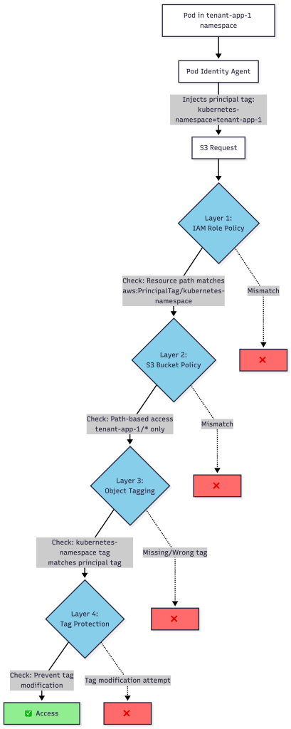
How It Works

The key innovation is the automatic injection of principal tags by the Pod Identity agent. When a pod assumes an IAM role through Pod Identity, AWS automatically adds the pod’s namespace as a principal tag (kubernetes-namespace). This tag can then be used in IAM and S3 bucket policies to enforce tenant isolation at the AWS policy level.

Here’s the architecture:

The IAM Policy Magic

The shared IAM role uses the ${aws:PrincipalTag/kubernetes-namespace} variable to dynamically scope permissions based on the pod’s namespace:

{
  "Version": "2012-10-17",
  "Statement": [
    {
      "Sid": "ListBucketByNamespacePrefix",
      "Effect": "Allow",
      "Action": "s3:ListBucket",
      "Resource": "arn:aws:s3:::my-tenant-bucket",
      "Condition": {
        "StringLike": {
          "s3:prefix": "${aws:PrincipalTag/kubernetes-namespace}/*"
        }
      }
    },
    {
      "Sid": "ReadWriteInNamespaceFolder",
      "Effect": "Allow",
      "Action": [
        "s3:GetObject",
        "s3:PutObject",
        "s3:DeleteObject"
      ],
      "Resource": "arn:aws:s3:::my-tenant-bucket/${aws:PrincipalTag/kubernetes-namespace}/*"
    }
  ]
}

When a pod in the tenant-app-1 namespace assumes this role, the ${aws:PrincipalTag/kubernetes-namespace} variable automatically resolves to tenant-app-1, restricting access to only the tenant-app-1/ prefix in the S3 bucket.

The Scalability Comparison

Visual Comparison: IAM Role Growth

Traditional IRSA Approach

| Tenants | IAM Roles Required | % of Account Quota Used |
|—-|—-|—-|
| 100 | 100+ | 10% |
| 500 | 500+ | 50% |
| 1,000 | 1,000+ | 100% (quota limit) |
| 2,000 | ❌ Not possible | ❌ Exceeds quota |

Challenges:

  • Linear growth in IAM roles with tenant count
  • Complex role lifecycle management
  • Service account annotation overhead
  • Quota exhaustion at scale
  • Difficult to audit and maintain

EKS Pod Identity Approach

| Tenants | IAM Roles Required | % of Account Quota Used |
|—-|—-|—-|
| 100 | 1 | 0.1% |
| 500 | 1 | 0.1% |
| 1,000 | 1 | 0.1% |
| 10,000 | 1 | 0.1% |

Benefits:

  • Constant IAM role count regardless of tenant count
  • Simplified role management
  • No service account annotations needed for tenants
  • Scales to tens of thousands of tenants
  • Centralized policy management

Defense-in-Depth Security

While using a shared IAM role might initially seem less secure, the implementation actually provides defense-in-depth through multiple security layers:

Layer 1: IAM Role Policy

The IAM role policy uses principal tags to restrict resource access patterns:

  • Pods can only list objects with their namespace prefix
  • Object operations are scoped to namespace/* paths
  • Upload operations require matching namespace tags

Layer 2: S3 Bucket Policy

The S3 bucket policy mirrors the IAM restrictions at the bucket level:

  • Provides protection even if IAM roles are misconfigured
  • Enforces path-based access controls
  • Validates namespace tags on all operations

Layer 3: Mandatory Object Tagging

All uploaded objects must include a kubernetes-namespace tag matching the principal tag:

{
  "Sid": "PutObjectWithNamespaceTag",
  "Effect": "Allow",
  "Action": "s3:PutObject",
  "Resource": "arn:aws:s3:::bucket/${aws:PrincipalTag/kubernetes-namespace}/*",
  "Condition": {
    "StringEquals": {
      "s3:RequestObjectTag/kubernetes-namespace": "${aws:PrincipalTag/kubernetes-namespace}"
    }
  }
}

Layer 4: Tag Modification Prevention

Explicit deny policies prevent post-upload tag modifications to prevent namespace spoofing:

{
  "Sid": "DenyPostUploadTagModification",
  "Effect": "Deny",
  "Action": "s3:PutObjectTagging",
  "Resource": "arn:aws:s3:::bucket/${aws:PrincipalTag/kubernetes-namespace}/*",
  "Condition": {
    "Null": {
      "s3:ExistingObjectTag/kubernetes-namespace": "false"
    }
  }
}

Real-World Implementation

Here’s what tenant isolation looks like in practice:

Allowed Operations (Pod in tenant-app-1 namespace)

# ✅ List objects in own namespace
aws s3 ls s3://my-bucket/tenant-app-1/

# ✅ Upload with proper namespace tag
aws s3 cp file.txt s3://my-bucket/tenant-app-1/file.txt 
  --tagging "kubernetes-namespace=tenant-app-1"

# ✅ Download from own namespace
aws s3 cp s3://my-bucket/tenant-app-1/file.txt ./downloaded.txt

# ✅ Delete from own namespace
aws s3 rm s3://my-bucket/tenant-app-1/file.txt

Blocked Operations (Automatic Denial)

# ❌ Cannot access other tenant's data
aws s3 ls s3://my-bucket/tenant-app-2/
# Error: Access Denied

# ❌ Cannot upload without proper tag
aws s3 cp file.txt s3://my-bucket/tenant-app-1/untagged.txt
# Error: Access Denied

# ❌ Cannot upload with wrong namespace tag
aws s3 cp file.txt s3://my-bucket/tenant-app-1/file.txt 
  --tagging "kubernetes-namespace=tenant-app-2"
# Error: Access Denied

# ❌ Cannot list bucket root
aws s3 ls s3://my-bucket/
# Error: Access Denied

Operational Benefits

Beyond the obvious scalability advantages, EKS Pod Identity provides significant operational improvements:

Simplified Tenant Onboarding

IRSA Approach:

  1. Create new IAM role for tenant
  2. Configure trust policy with OIDC provider
  3. Create service account with IRSA annotation
  4. Deploy tenant workload
  5. Verify IAM role assumption

Pod Identity Approach:

  1. Create namespace for tenant
  2. Create Pod Identity Association (one API call)
  3. Deploy tenant workload
  4. Automatic credential injection

Reduced Management Overhead

  • No service account annotations needed for tenant workloads
  • Centralized policy updates affect all tenants simultaneously
  • Simplified auditing with single IAM role to monitor
  • Easier compliance with consolidated access patterns

Cross-Account Support

The architecture supports cross-account S3 buckets seamlessly:

  • IAM roles in EKS cluster account
  • S3 bucket in separate storage account
  • Automatic policy synchronization
  • Multiple DataPlanes can share buckets

When to Use EKS Pod Identity vs IRSA

Use EKS Pod Identity When:

  • ✅ Building multi-tenant platforms with many tenants
  • ✅ Need to scale beyond hundreds of tenants
  • ✅ Want simplified tenant lifecycle management
  • ✅ Require namespace-based resource isolation
  • ✅ Approaching IAM role quota limits

Stick with IRSA When:

  • ⚠️ Need per-tenant IAM policy customization
  • ⚠️ Require different AWS service access per tenant
  • ⚠️ Have complex cross-account role assumption patterns
  • ⚠️ Running on EKS clusters that don’t meet Pod Identity requirements (Kubernetes 1.24+ with supported platform versions)

Getting Started

To implement this pattern in your EKS cluster:

  1. Enable Pod Identity on your EKS cluster (EKS 1.24+)
  2. Create the shared IAM role with principal tag-based policies
  3. Configure S3 bucket policy with matching restrictions
  4. Create Pod Identity Associations linking namespaces to the IAM role
  5. Deploy tenant workloads with standard service accounts (no annotations)

The Pod Identity agent automatically handles credential injection and namespace tag propagation—no application code changes required.

Conclusion

EKS Pod Identity represents a paradigm shift in how we approach multi-tenant AWS resource access. By leveraging automatic principal tag injection and policy variables, teams can:

  • Scale to thousands of tenants with a single IAM role
  • Maintain strict security isolation through defense-in-depth policies
  • Simplify operations with centralized policy management
  • Avoid IAM quota limitations that constrain growth

For platforms serving hundreds or thousands of tenants, the choice is clear: EKS Pod Identity eliminates the IAM role proliferation problem while actually improving security through standardized, auditable access patterns.

The future of multi-tenant Kubernetes on AWS is not about creating more IAM roles—it’s about using smarter policies with fewer roles.


Additional Resources

  • AWS EKS Pod Identity Documentation
  • IAM Policy Variables Reference
  • S3 Bucket Policy Examples
  • EKS Best Practices for Security

Sign Up For Daily Newsletter

Be keep up! Get the latest breaking news delivered straight to your inbox.
By signing up, you agree to our Terms of Use and acknowledge the data practices in our Privacy Policy. You may unsubscribe at any time.
Share This Article
Facebook Twitter Email Print
Share
What do you think?
Love0
Sad0
Happy0
Sleepy0
Angry0
Dead0
Wink0
Previous Article Supreme Court hacker posted stolen government data on Instagram |  News Supreme Court hacker posted stolen government data on Instagram | News
Next Article Hot or Not? My Thoughts on the Reddit-Obsessed Paris Hilton Cookware Hot or Not? My Thoughts on the Reddit-Obsessed Paris Hilton Cookware
Leave a comment

Leave a Reply Cancel reply

Your email address will not be published. Required fields are marked *

Stay Connected

248.1k Like
69.1k Follow
134k Pin
54.3k Follow

Latest News

AI chatbots in WhatsApp: Meta must allow competitors
AI chatbots in WhatsApp: Meta must allow competitors
Software
Find the title of any film thanks to this site
Find the title of any film thanks to this site
Mobile
Surveillance worldwide: Federal government waves through UN Cybercrime Convention
Surveillance worldwide: Federal government waves through UN Cybercrime Convention
Software
OpenSSL 4.0 encrypts what TLS has previously revealed
OpenSSL 4.0 encrypts what TLS has previously revealed
Software

You Might also Like

Social Media Analytics Tools for Better Marketing Insights |

7 Min Read
Nobody Is QA Testing Their LLM Apps (That’s Going to Be a Problem) | HackerNoon
Computing

Nobody Is QA Testing Their LLM Apps (That’s Going to Be a Problem) | HackerNoon

19 Min Read
n8n Webhooks Abused Since October 2025 to Deliver Malware via Phishing Emails
Computing

n8n Webhooks Abused Since October 2025 to Deliver Malware via Phishing Emails

5 Min Read
GeekWire Awards: Young Entrepreneur of the Year finalists tackling AI, robotics, and more
Computing

GeekWire Awards: Young Entrepreneur of the Year finalists tackling AI, robotics, and more

5 Min Read
//

World of Software is your one-stop website for the latest tech news and updates, follow us now to get the news that matters to you.

Quick Link

  • Privacy Policy
  • Terms of use
  • Advertise
  • Contact

Topics

  • Computing
  • Software
  • Press Release
  • Trending

Sign Up for Our Newsletter

Subscribe to our newsletter to get our newest articles instantly!

World of SoftwareWorld of Software
Follow US
Copyright © All Rights Reserved. World of Software.
Welcome Back!

Sign in to your account

Lost your password?